建筑行业数字化转型解决方案

实现项目全生命周期多层级协同管理,提升资源利用率,降低项目风险,智慧应用推动构建前瞻业务模式,重塑市场竞争力

建筑行业典型痛点

管理协同不足,加剧经营风险

项目管理分散和信息不对称导致效率低下,财务流程繁琐影响资金流转,共同提升企业运营风险。

成本上升与利润压缩

持续增长的运营成本和低资源利用率在竞争激烈的市场中挤压了企业的利润空间。

数字化与产业协同障碍

数字化程度和协同难题限制了企业的决策能力和转型进程,导致数据孤岛和战略缺失。

金蝶如何帮助建筑企业加速创新

商机与投标:规范经营、提高效率、规避风险、数字化经营

通过对经营项目的规范化管理,大幅降低商机项目经营暗箱操作空间,帮助决策者识别高价值项目,通过数字化经营管理,提高企业经营效率和质量

  • 规范化、透明化管理
  • 防止高价值项目沉没
  • 证照信息化管理,安全高效
  • 商机信息数字化管理,保护资产

数字设计:直达作业、减少变更、降本增效

基于金蝶云·星瀚,通过标准化设计文件和一体化联动管理体系,规范各部门之间图纸衔接工作,避免因信息不对称造成的经济风险,从源头上规范成本管理,让每条成本数据都有来源

  • 设计文件标准化
  • 图纸管理一体化
  • 双计划管理联动体系
  • 设计、成本、施工一体化

计划管理:任务协同,进度可控,提质增效

基于企业经营目标及项目PDCA,高效制定项目计划目标,促进各职能协同,沉淀项目成果,提前预警各项进度风险,保障各职能进度目标达成,帮助项目进行提质增效,助力企业实现高效沟通、精细化管理的目标

  • 关键节点计划,主项计划,专项计划,部门计划,个人周计划等多级计划管理模式,实现精细化管理
  • 通过计划预警提醒,考核方案保障防范进度风险,保障进度目标达成
  • 构建计划管理PDCA循环,持续提升,提质增效

成本管理:强化成本管控,提升企业利润

基于金蝶云·星瀚,成本管理系统可满足多项目类型的管理述求,简化成本结算工作,支持成本动态监控和挣值分析,在“多维度、多算”的成本管控与对比分析支持下,更大限度帮助企业强化成本管控,提升利润空间

  • 满足不同项目类型、不同管理水平的项目管理诉求
  • 成本数据一键归集、自动分摊
  • 成本联动管理,实现成本全过程动态监测和挣值分析
  • 多维多算分析,层层穿透、追本溯源

采购管理:场景多、流程快、质量好、省成本

支持多场景采购模式,采购全过程数字化办理,让采购流程权责明确、过程透明、安全保密、审批快速、公平公正

  • 支持集采、战采、材料公司等多场景采购模式
  • 自定义采购方式,企业采购管理制度的落地、采购业务高效协同
  • 供应商智能化评估、材料检验、严控采购质量
  • 自定义采购控价、招标清单、供应商360画像等方式帮助企业降本增效

合同管理:便捷管理、防控风险、强效管控

金蝶云·星瀚可为企业提供强大的自定义配置功能,满足多种合同业务场景的管理述求,企业定制化标准合同模板,强化合同管控,通过关联收支合同,以及深度融合的业财系统,帮助企业实现收定支管控目标,让管理者对业务过程与财务数据了然于心

  • 按需配置,业务百变
  • 定义合同模板,强化风险管控
  • 管控全面,以收定支
  • 业财深度融合

物资管理:精准管控采购计划,动态实时掌握库存

建立合同、成本、物资的业务集成关系 ,合理控制采购预算,通过对库存进行动态管控,规范领料机制,同时支持以产值计划为源头,调控采购计划,避免资金被不合理占用,最终通过财税深度融合,实现对采购全流程的动态监管

  • 实现量价分离控制
  • 库存动态管控
  • 采购计划控制
  • 全流程动态监管

质量管理:降低质量风险、避免成本浪费、减少无效投入

通过预控体系,对项目潜在风险进行预测,防范质量风险;支持项目指标横向对比,提供针对性质检管控决策支持,同时分析工序质量,提前制定应对方针,多维度优化成本支出

  • 质量预控体系建设
  • 项目质量分析
  • 工序质量分析

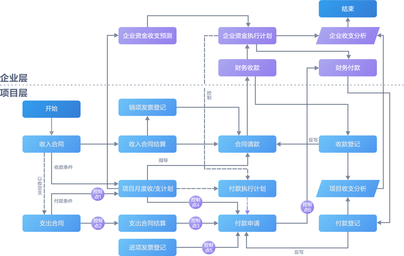
项目资金管理:灵活管控、项目层与企业层资金协同、规避企业资金链风险

基于金蝶云·星瀚,打造从合同到财务付款的资金管控体系,满足企业在支付方面多场景、多种类的述求,企业可通过灵活定义管控策略,调整资金流转的需求,支持项目层与企业层的资金协同管控,让项目资金管理更高效

  • 多节点资金管控体系
  • 多样化资金业务场景
  • 企业自定义管控
  • 资金计划联动,多类层级协同管控

建筑行业解决方案应用蓝图

建筑企业数字化解决方案以项目管理、企业经营管理、供应链管理为理念支撑,提供项目从经营与投标、工程设计到竣工管理为一体的全生命周期解决方案,实现建筑企业人财税一体化管控,全面提升工程项目经营管控水平

建筑企业数字化转型进阶之路

  • 数字化转型全貌
  • IT即工具
  • IT即业务
  • IT即生态
0门槛迈入企业成长新阶段

免费量身定制方案和产品演示